
金黄色葡萄球菌是一种人畜共患病原体,也是最常见的是食源性致病菌之一。随着抗生素使用,多重耐药、耐甲氧西林和耐万古霉素的金黄色葡萄球菌对全球公共卫生安全构成威胁,并被世界卫生组织确定为全球十大人类健康威胁之一。此外,金黄色葡萄球菌耐高温、耐酸碱、耐高渗溶液及可产生耐热性肠毒素等生物学特性,给金黄色葡萄球菌的防控带来挑战。因此,开发安全、经济、高效和可持续的方案用于金黄色葡萄球菌的防控至关重要。
噬菌体作为一种细菌病毒,被认为是细菌的天然捕食者。随着耐药菌株的不断出现,烈性噬菌体被认为是对抗细菌的潜在候选者。此外,噬菌体因其可自我复制、特异性强及副作用小等特性被视为一种可行且有前途的抗菌制剂。当前,噬菌体产品被认为是安全的,已被用于医疗、畜禽业、水产养殖及食品加工等不同的领域。基于此,本课题组分离筛选多重耐药金黄色葡萄球菌,并以此为宿主菌分离纯化获得多重耐药金黄色葡萄球菌噬菌体vB_SaRS_FS19-1(图1),为金黄色葡萄球菌的防控提供新的方案。

图1 金黄色葡萄球菌噬菌体的分离
研究结果表明,噬菌体vB_SaRS_FS19-1具有较强的裂解能力(图2)。生物学特性结果显示,噬菌体vB_SaRS_FS19-1具有潜伏期短、爆发量大、宿主范围广、耐酸耐碱、耐高温及耐高渗溶液等特性(图3)。全基因组分析结果显示噬菌体vB_SaRS_FS19-1是一种双链DNA病毒,基因组全长152 424 bp,包含257个开放阅读框,属Herelleviridae科Kayvirus属成员(图4和图5)。在编码区未发现与抗生素耐药、tRNA、溶原性或毒力因子相关的基因,提示vB_SaRS_FS19-1是一种安全、有效的噬菌体。此外,噬菌体vB_SaRS_FS19-1在TSB培养基和食品(香肠和牛奶)中具有剂量依赖性的抑制和杀伤金黄色葡萄球菌的能力(图6)。这些结果表明,烈性噬菌体vB_SaRS_FS19-1可用于金黄色葡萄球菌的防控。

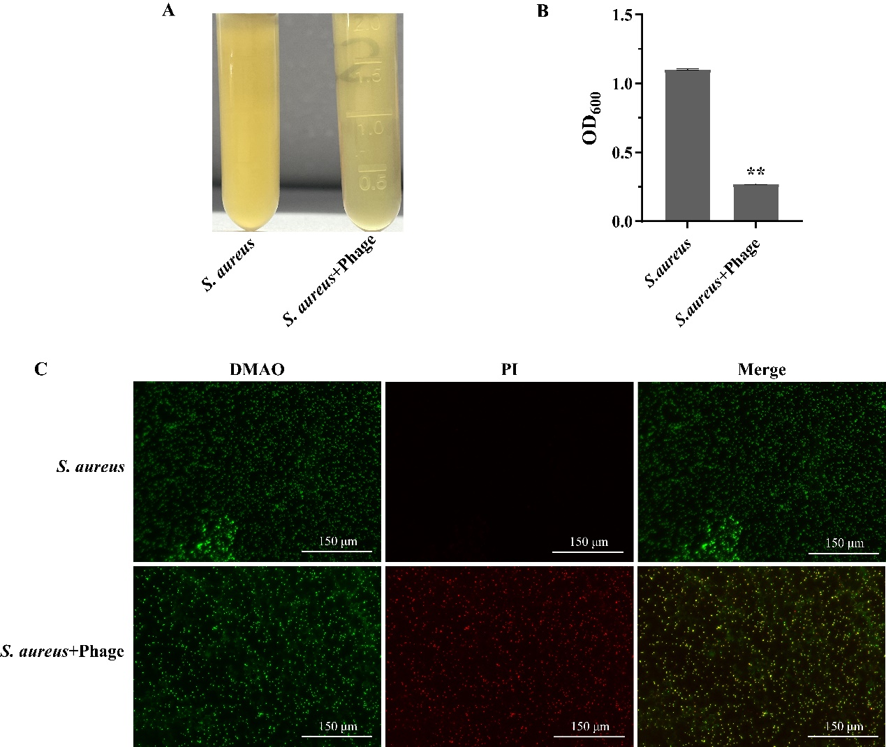
图2 噬菌体vB_SaRS_FS19-1裂解活性检测

图3 噬菌体vB_SaRS_FS19-1生物学特性

图4 噬菌体vB_SaRS_FS19-1的基因组分析

图5 噬菌体vB_SaRS_FS19-1的遗传进化分析

图6 噬菌体vB_SaRS_FS19-1的应用
91a片 2023级兽医专业博姚鑫炎和2023级兽医硕士贾超祥为论文的共同第一作者,青年教师刘洋博士和王月影教授为该论文的通讯作者。课题研究得到了河南省重大科技专项(省国际科技合作重点项目,241111521100)的资助。(文/姚鑫炎)
文章链接://doi.org/10.1016/j.foodchem.2025.146116