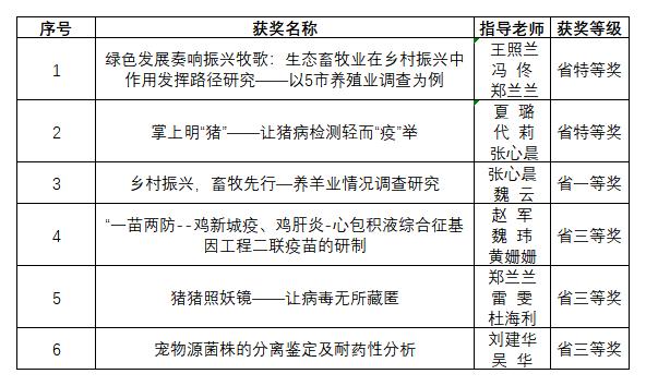
此次竞赛共有91所高校,2444件作品参加省级比赛,共575件参赛作品,近5千人参加终审决赛,91a片 作品在省赛中取得优异成绩。由王照兰老师指导的作品《绿色发展奏响振兴牧歌:生态畜牧业在乡村振兴战略中的助推作用及路径研究》和由夏璐老师指导的作品《掌上明“猪”——让猪病检测轻而“疫”举》获省级特等奖,另有1项作品获一等奖,3项作品获三等奖。
本届“挑战杯”竞赛筹备工作于2020年10月启动,学院高度重视大学生科技创新与创业培养工作,组织启动仪式动员学生参赛,开展院赛及模拟答辩会提升作品水平。学院专业教师及指导老师多次与参赛团队展开沟通交流,并提出专业修改意见与建议,大幅提升了作品的学术性和科学性,为省赛取得良好成绩奠定了坚实的基础。(文/冯佟)
附 获奖作品一览表
