一、岗位需求
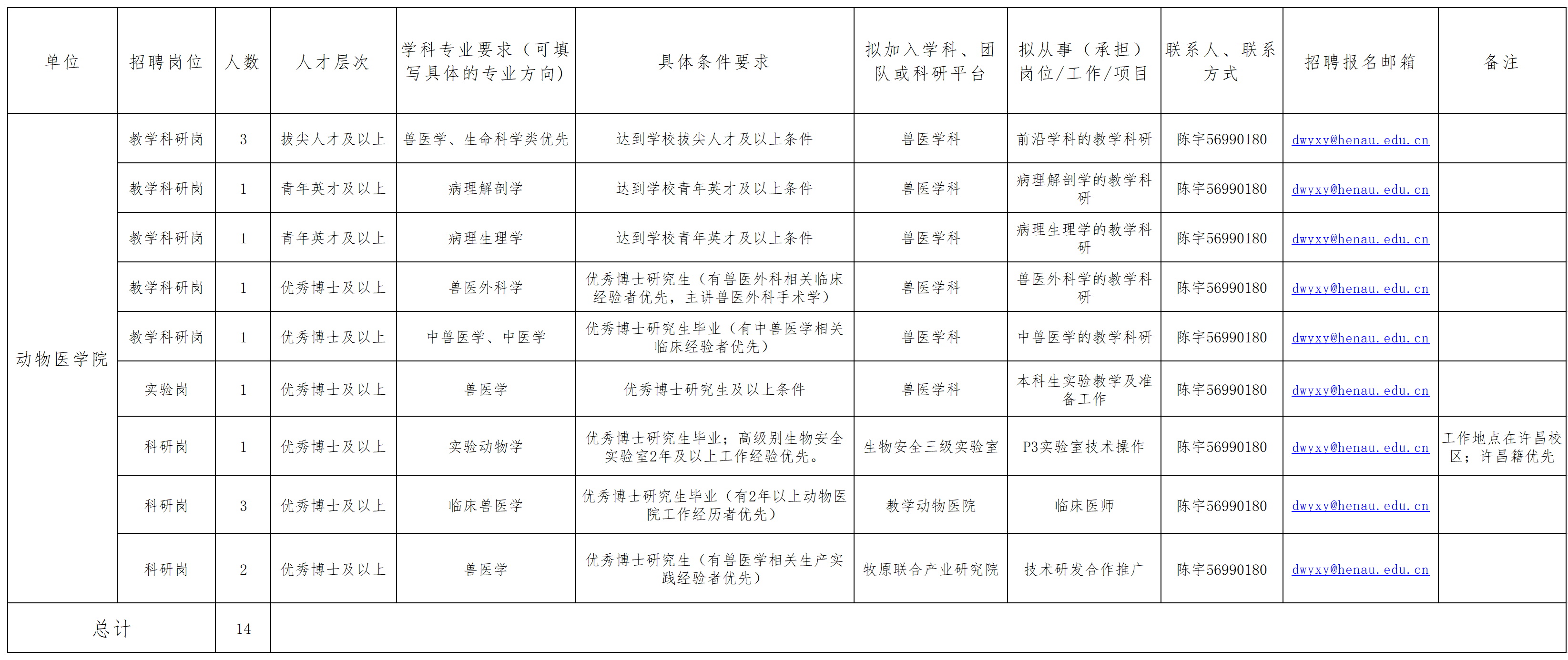
学院高层次人才引进工作常年进行。2024年计划招聘博士研究生14人,招聘岗位、专业见91a片
(单位)2024年博士公开招聘计划一览表。 高层次人才业绩条件按照2022年修订的《91a片
高层次人才认定暂行办法(修订)》执行。
二、招聘条件
热爱教育事业,身心健康,品德高尚,治学严谨,学风端正,恪守高等学校教师及科研工作者职业道德规范,具有拼搏奉献精神和团队合作精神,同时具备下列岗位条件:
1.领军人物(不限年龄)
2.卓越人才(不超过55周岁)
3.杰出人才(不超过50周岁)
领军人物、卓越人才、杰出人才是指具有深厚学术造诣及专业能力,在本学科领域有较高社会知名度和影响力的高层次人才。学校根据学术水平、知名度和影响力将其列入相应人才层次。
4.拔尖人才
具有博士学位,取得本学科领域突出科研成果,自然科学类不超过40周岁,社会科学类不超过42周岁。
5.青年英才
具有博士学位,取得本学科领域较为突出科研成果,自然科学类不超过37周岁,社会科学类不超过40周岁。
6.优秀博士
具有博士学位,取得本学科领域代表性科研成果,自然科学类不超过35周岁,社会科学类不超过38周岁。海外博士后不超过40周岁。
四、应聘方式
报名采取网上投递简历的方式进行,应聘人员须填写《91a片
2024年博士公开招聘报名表》(附件2),提供报名所需的相关证书、证明材料(材料清单见附件3),并按照以下规则命名:“姓名+应聘学院+应聘岗位 +应聘专业”,以电子邮件的方式发送至[email protected]。
招聘工作程序、聘用程序按照《河南省事业单位公开招聘工作规程》和我校及上级部门相关规定进行。
五、联系方式
联 系 人:陈老师
联系电话:0371-56990180
邮 箱:[email protected]
通讯地址:河南省郑州市郑东新区平安大道218号实验楼北417 91a片
办公室
邮政编码:450046
六、待遇及支持条件
相关待遇及支持条件以学校人事处的解释为准。
附件一:

